江苏2020年五年制专转本备考财务管理如何冲刺最后几个月
江苏省五年制专转本是针对五年一贯制的在校应届毕业生,实质是大学五年一贯制专科阶段教育与本科阶段的专业教育的衔接,继续本科院校就读2年,获得的是全日制、统招、第一学历!学生家长一定得重视了,2020年专转本考试即将到来,你备考的怎么样了?有几成把握呢?备考财务管理需注意以下几点:
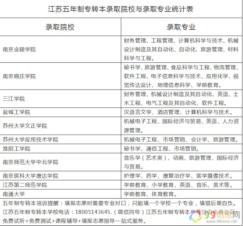
一、江苏五年制专转本报考注意事项:
每年3月份报名,4月的第三个周六日考试,考试科目是英语和两门专业课,总分300分,英语是统考科目,专业课是根据报考的院校不同由主考院校出卷9+9+信+息+网。
二、江苏五年制专转本可报考财务管理的院校以及考试科目:
院校:金陵科技学院 考试科目:英语、会计学基础、财务管理
院校:三江学院 考试科目:英语、会计学基础、财务管理
院校:苏州大学应用技术学院的会计学 考试科目:英语、会计实务、财务管理
2020年的考生的绷紧弦了。还有几个月就参加转本考试了,该好好努力一把了,吃短时间的苦换来一辈子的福9.9.信.息.网。江苏瀚宣博大五年制专转本辅导班主要有周末班、寒暑假集训班、强化班、冲刺班、考前辅导班、签约协议班等班次,不同班次不同费用不同课时,学员可以先免费试听,听听上课效果,再选择适合自己的班次,预约免费试听、领取院校招生简章咨询联系总校吴老师一八0,零五一四,三6四5,微信同步,总校地址:南京市鼓楼区山西路苏宁易购。
瀚宣博大五年制专转本助你冲刺最后几个月9_9_信_息_网。首先分析一下,考试科目英语是统考科目,也是五年一贯制专转本考试拉分项,基础好的学员可以考近满分,基础差的不及格,因此五年制专转本考生务必重视英语学科的复习与备考,由于五年制专转本英语是没有明确考纲的,所以这就给考生的备考带来一定困难,加上考生自身英语基础的问题,因此想要拿到高分就需要系统性的教学培训以及高强度地训练。而江苏瀚宣博大专转本开设的五年一贯制专转本培训学校聚集省内长期从事五年制专转本教学的名师团队,统一安排学员住宿,实行半军事化管理,内部高强度培训,采用针对性培训材料,省时高效,小班化集训,最大程度上保证考生录取9 9 信 息 网。只要跟着老师的步伐,英语提升不是梦,
然后是专业课,瀚宣博大五年制专转本汇集高校教师及命题专家。对应考纲,了解命题思路,有些甚至参与过命题来源www.99xinxi.net。
这几个月尤为重要,暂时的放下那些娱乐,永远不要用你的现状去判断你的未来。现在是三天河东三天河西,现在就去改变,永远都不会迟9+9+信+息+网。

艾雨特钢化玻璃门是使用钢化后的玻璃制造而成的玻璃门,以预应力玻璃制成的门,使用化学和物理的方法提高了玻璃的强度和承载能力,这种门的玻璃增强了自身的寒暑性、抗风压性、冲击性等。目前,现代钢化玻璃门工艺美

玻璃门是一种非常美观的门,它的透明度高,安装之后能让空间显得宽阔,而且整洁有序。玻璃门使用频繁,出故障的概率就会很大。当玻璃门发生故障,一定要及时进行维修,避免小问题慢慢演变成大问题。(南京艾雨特维修

本公司定做玻璃门,维修玻璃门,感应门,公司承接维修业务,有专业的安装、维修人员,更换玻璃门各种型号地弹簧、多玛地弹簧,GMT地弹簧,H-220BH-220CH-222H-322OTM_8210等,玻璃

瑜伽馆镜子安装、健身房镜子、江宁舞蹈房镜子安装

李姐回收冬虫夏草东阿阿胶微信号《138,1133,7577》冬虫夏草九朝贡胶5X极草含片,近期东阿阿胶,老阿胶回收冬虫夏草qq59,388,9206高价收购同仁堂总统牌70克90克礼盒燕窝,各种5A?

南京市礼品回收:冬虫夏草、淡干黑海参、白燕窝、鹿茸、茅台酒、老酒、洋酒、高档红酒V136(话)991(同)22221(号)”产品价格是同等产地、厂家、规格还要看干度、颜色、数量、几级品、和生产日期而定

南京市礼品回收:冬虫夏草、淡干黑海参、白燕窝、鹿茸、茅台酒、老酒、洋酒、高档红酒V136(话)991(同)22221(号)”产品价格是同等产地、厂家、规格还要看干度、颜色、数量、几级品、和生产日期而定

玻璃隔断加工安装、舞蹈房镜子安装、健身房镜子安装、瑜伽馆镜子安装

在舞蹈教室里安装镜子应该最可能地让学员看到自己的动作和肢体造型,让老师处在任何一个位置都能看到任何一个学生;镜面景象准确不变形。为了达到这个目的,又要减少费用,建议在安装中参考这样的意见:1、材质镜面

玻璃门是一种非常美观的门,它的透明度高,安装之后能让空间显得宽阔,而且整洁有序。玻璃门使用频繁,出故障的概率就会很大。当玻璃门发生故障,一定要及时进行维修,避免小问题慢慢演变成大问题。(南京艾雨特维修

艾雨特钢化玻璃门是使用钢化后的玻璃制造而成的玻璃门,以预应力玻璃制成的门,使用化学和物理的方法提高了玻璃的强度和承载能力,这种门的玻璃增强了自身的寒暑性、抗风压性、冲击性等。目前,现代钢化玻璃门工艺美

艾雨特钢化玻璃门是使用钢化后的玻璃制造而成的玻璃门,以预应力玻璃制成的门,使用化学和物理的方法提高了玻璃的强度和承载能力,这种门的玻璃增强了自身的寒暑性、抗风压性、冲击性等。目前,现代钢化玻璃门工艺美

舞蹈演员的一切动作机能只有在本体感觉的基础上才能形成。我们在舞蹈房里安装镜子,目的就是帮助跳舞的学员通过视觉感知姿态的正确,或纠正错误的动作,进而借助本体感受器去体会、感知每一动作中肌肉、肌腱、韧带的

家用玻璃雨棚是由玻璃和框架结构两部分组成,所以在购买玻璃雨棚是,要考虑这两部分的成本价。玻璃的价格一般在每平米200元到500元之间,再加上钢结构成本,玻璃雨棚平均价格在每平方米600元到1200元之

舞蹈演员的一切动作机能只有在本体感觉的基础上才能形成。我们在舞蹈房里安装镜子,目的就是帮助跳舞的学员通过视觉感知姿态的正确,或纠正错误的动作,进而借助本体感受器去体会、感知每一动作中肌肉、肌腱、韧带的

健身房镜子安装方法健身房镜子安装方法参考:1、首先,需要聘请专业的人员进行健身房所需铺设镜子的墙面的尺寸测量并进行定制。在测量墙体的时候,需要充分考虑到墙面的承受能力,不能够破坏墙体。一般来说,健身房

艾雨特钢化玻璃门是使用钢化后的玻璃制造而成的玻璃门,以预应力玻璃制成的门,使用化学和物理的方法提高了玻璃的强度和承载能力,这种门的玻璃增强了自身的寒暑性、抗风压性、冲击性等。目前,现代钢化玻璃门工艺美

南京市╒收购冬虫夏草~定量25克至500克或以上数量不限。匹配礼品瓶、盒、罐、袋、兜等定量包或散装产品V话①③⑥⑨⑨①②②②②①同号╕冬虫夏草回收常见规格2个、3条、4头、5根、6只一克重量单位的。求

南京市24小时宠物火化服务接宠覆盖区域:玄武区、秦淮区、建邺区、鼓楼区、浦口区、栖霞区、雨花台区、江宁区、六合区、溧水区、高淳区。宠物24小时火化服务的价格因地区、宠物大小和服务内容而异。小型宠物(如

南京金鸿圣智能科技有限公司主要业务为机房工程(数据中心)的设计与施工,以及为大型企业弱电系统集成(智能化)提供整体解决方案。主要包括信号覆盖工程、综合布线工程、基站建设工程、安防监控工程、门禁道匣工程

【培训对象】 从事加工中心CNC作操人员,模具 机加工手工编程人员,MasterCAM转UG等人群。 【培训内容】 一、UG CAM基础:数控加工流程、加工模块简介、创建程序、创建几何体(创建机床坐标...
【报名条件】 1、专科必须年满18周岁,具有中专毕业证。 2、专升本,具有国民教育系列大专文凭。 3、学习年限:高起专,专升本为2.5年。 4、学习形式:函授、业余。 学生学习期满,成绩合格者由学校颁...
临床医学口腔医学中医学护理学专业2022年医学预科班招生简章 2022年1+3升学大专班主招专业:临床医学、口腔医学、中医学、针灸推拿学、护理学、助产、药学、医学检验影像技术等等。 注:预计2022年...

江苏连锁五年制专转本培训辅导机构综合三科提高班,助你成功冲刺本科...

江苏五年制专转本跨专业报考比较多的专业有哪些?哪个更好考?...

江苏专转本五年制专转本培训机构超强名师团队给予学生更多选择与保障江苏五年制专转本是江苏省面对五年制高职应届生的选拔考试,通过选拔考试高职学生可以到报考的本科院校完成本科阶段的学习。这也是很多高职学生不...

江苏专转本五年制专转本培训机构超强名师团队给予学生更多选择与保障江苏五年制专转本是江苏省面对五年制高职应届生的选拔考试,通过选拔考试高职学生可以到报考的本科院校完成本科阶段的学习。这也是很多高职学生不...

为什么近两年来主考院校录取分数线越来越高?这是很多考生和家长都想了解的问题,那究竟是什么导致五年制专转本录取分数线越来越高呢?报考人数的增多只是一方面,而主要的原因就是参加五年制专转本培训辅导班的考生...

五年制专转本是全日制本科第1学历,2020年报考人数激增,现在转本竞争越来越激烈,可见社会趋势对于学历的重视程度更高了,如果没有学历,不仅会失去很多机会,未来发展也会受限,因此,五年制专转本对于五年制...

随着社会趋势,每年五年制专转本招生人数都在不断扩张,这对高职生来说无疑是个好消息,让曾经因为中考失利而选择五年制高职院校的学生能有一次转本科的机会。就在2020年五年制专转本有新增了三所院校分别是江苏...